台中市议员周永鸿指出,他接获王姓兽医佐陈情,明确指出市府报告中的疫情调查内容错误百出,扭曲事实;王姓兽医佐也透过他提出三点具体声明,希望厘清真相。

王姓兽医佐声明表示,10/10傍晚接到猪农电话称说猪只流鼻血,猪农说他询问其他猪农,其他猪农都跟他说疑似app(放线杆菌胸膜肺炎),问他怎么办 但他连假期间无法带兽医前往确认,而市府调查报告说猪农有跟他咨询,显然有误,因为他只有「被告知」。

王说,猪农电话中问他么办,他回称「如果是app的话,厂里有什么药?」猪农说有剩的药,他就就回复猪农「那也只能试试看,看怎样再观察一下吧」,但他实际上也不知道猪农后来投什么药,因此市府调查报告说我有治疗,显然有误,因为这根本不是治疗行为

王姓兽医佐说,10/13他有接到猪农电话说正常要出猪了,他认为状况应该是有改善,所以猪农通知他可以不用再找人过去,因此根本没有10/13的通报,一直到10/19再度接到电话说公母猪都有死亡且数量增加,虽然猪农说10/14有公职兽医去看过,但经验上他还是觉得不对,所以答应10/20去了解状况,并且说服猪农必须通报,后续也协助通报。

王说,市府调查报告说他13号有通报,显然有误,因为通报者根本不是他,「我也不知道为什么14号兽医既然去现场了却不强制采检?」

 

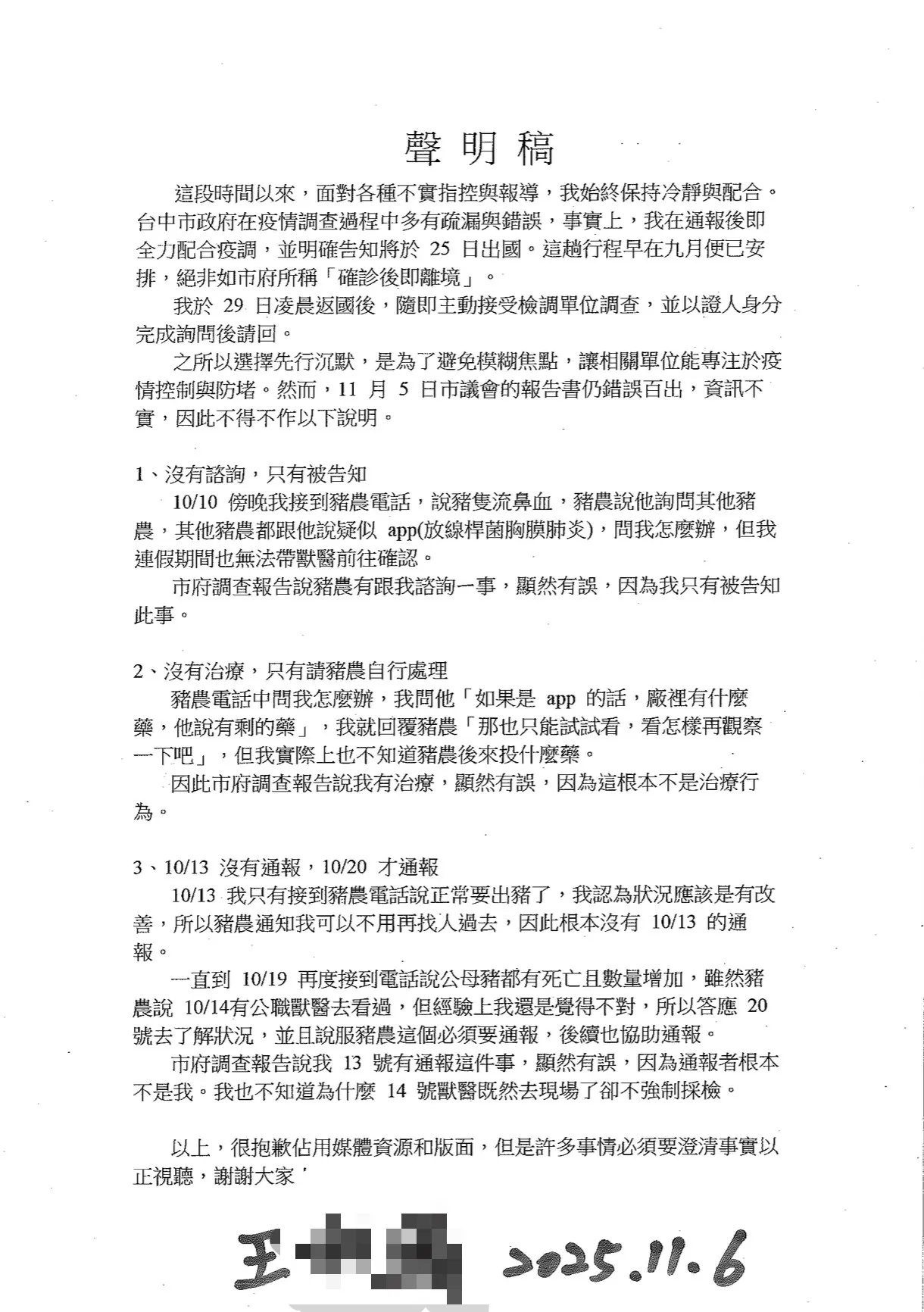
王姓兽医佐声明。周永鸿提供
王姓兽医佐声明。周永鸿提供

周永鸿批评,这份专案报告在王先生已经接受调查后才编撰,却仍放入错误资讯,「根本是睁眼说瞎话」。而且市府在事件一开始说纪姓兽医师诊断「放线杆菌胸膜肺炎」并投药治疗,被纪姓兽医师在社群留言否认打脸后,报告又把延误责任导向王姓兽医佐。但事实是,两位都没有做出诊断和治疗,市府显然刻意推给兽医误诊导致延误。

周永鸿说,更离谱的是,报告同一页还写著「10月11日台中市养猪协会杨总干事告知动保处案例场20头猪只死亡,推测为丹毒」,他质疑难道市府把协会总干事当成下一个替死鬼?

周永鸿强调,中市府团队防疫松散,甚至到荒废的程度,才造成全台首例非洲猪瘟破口,却还要在议会报告中公然说谎卸责?如果连接受检调和局处调查的内容,都可以造假,是不是还有更多谎言?请卢秀燕和市府团队面对真相、承担责任。动保处应该公布约谈四位兽医和养猪协会的笔录内容,才能让大家厘清真相。

火線話題 | 非洲猪瘟防疫破功

這篇報導屬於「 非洲猪瘟防疫破功 」主題


點擊閱讀下一則新聞 點擊閱讀下一則新聞
贼仔莫走!银楼老板追赶偷金贼 现行犯强碰巡逻警落网不冤