刘韦廷律师针对「黄子佼案」指出,二审改以《个人资料保护法》认定罪名后,被害人范围不再局限于未成年人。他解释,一审依《儿少性剥削条例》处理,只能就35名未成年被害人判刑,因而判处八个月;但二审改采《个资法》,凡是被下载的影像都涉及当事人个人资料遭侵害,使受害人数从35人一口气扩大至超过2000人,刑度也因此由八个月提高至一年六月。

他强调,这两千多名被害人日后都可以提民事求偿,而非只有35人拥有权利,所以外界理解的「和解完就没事」,其实完全不正确,法官在二审留下了最大伏笔。

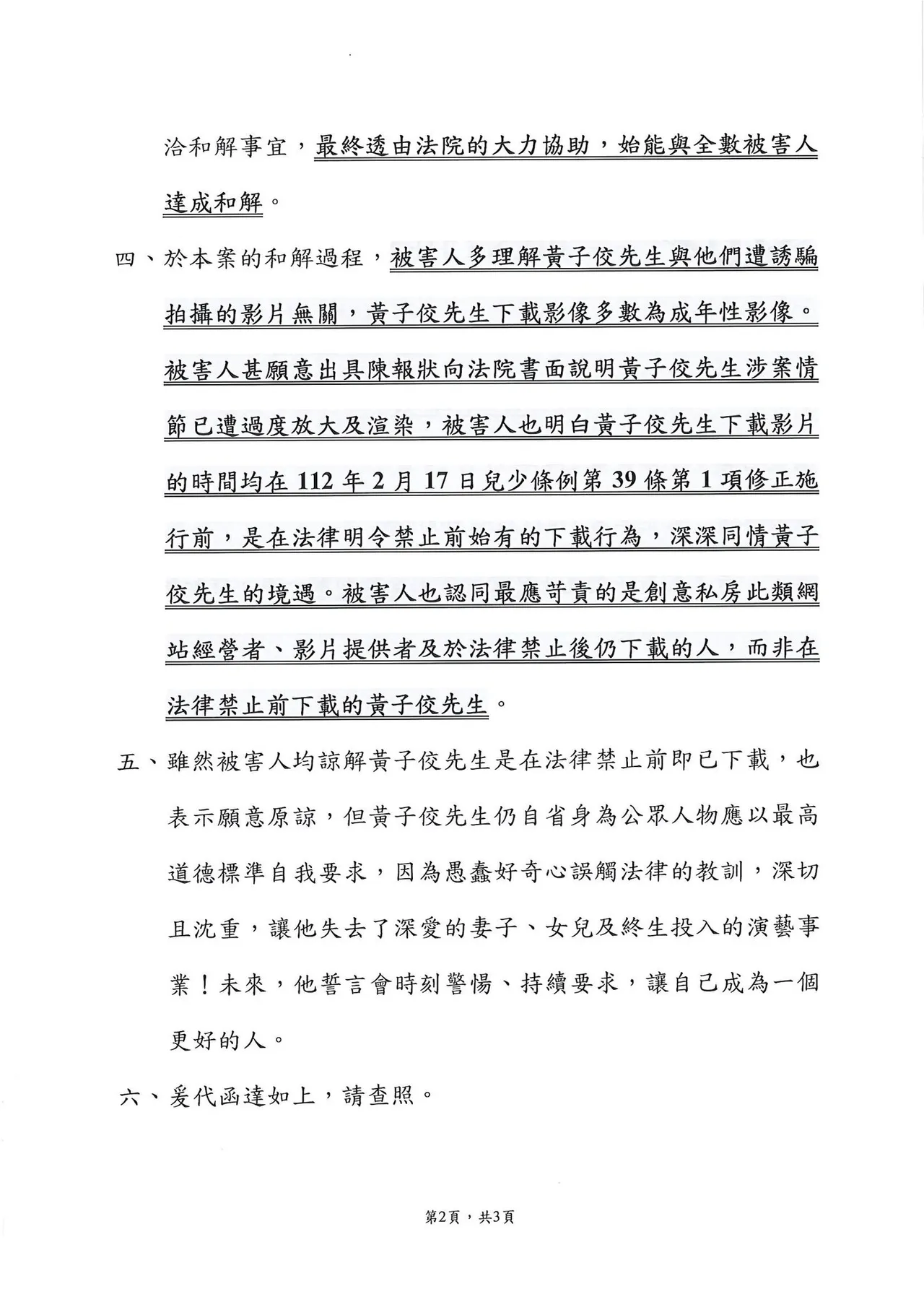
然而在二审宣判前,黄子佼透过律师发出声明,强调被害人已「谅解」、下载影像「多为成年人」、且下载时间是「法律明令禁止前」。这份声明引发更大反弹。创意私房案的告发人、时代力量党主席王婉谕痛批,下载影像的行为本身就伤害当事人,「购买者跟拍摄者一样可恶,这些『成年人』不是人吗?」更指「和解不等于谅解」,许多受害者选择和解,往往是不愿再承受漫长司法程序的二度伤害。

她也质疑「所有受害者都已接受和解」的说法不符事实,因其中尚有至少12名受害者身分无法辨识、无从联络,「根本不可能全部取得意愿」。她直指该声明仿佛是在替隔天的缓刑铺路,批评黄子佼「没有资格」以受害人名义替自己脱身。

刘韦廷则认为,外界不应只看到「缓刑」三个字。他指出,二审法官采用《个资法》、扩大被害人认定、明确指出下载影像涉及大量当事人权益,某种程度上比一审更全面也更具提醒效果。未来若有被害者选择提出民事诉讼,黄子佼将面临一波又一波的法律责任,「刑事缓刑不代表这件事到此为止」。

黄子佼声明强调已与所有被害者达成和解。翻摄昪正国际法律事务所脸书
黄子佼声明强调已与所有被害者达成和解。翻摄昪正国际法律事务所脸书

火線話題 | 黄子佼判刑

這篇報導屬於「 黄子佼判刑 」主題


點擊閱讀下一則新聞 點擊閱讀下一則新聞
学长拖行学妹3层楼 教育局称「两人拉扯」!他气炸:不是这么简单