民众在Threads发文说,昨天下午在一中商圈的手摇饮店买珍珠奶茶,喝到一颗异物吐出来,发现外观呈现红褐色、长方形且有纹路边边带锯齿状,上网搜寻后认为非常像蟑螂卵鞘,于是拿回店家确认,店员却坚称是「荞麦」。

作者说,最让他恐惧的是,店员竟然直接当著我的面把那颗异物「捏爆」,当下看到异物爆出液体,甚至差点喷溅到他,「荞麦是实心的种子,捏碎应该是粉状,怎么会爆浆?」他说,虽然店家已完成退费也表示能再重做一杯,「但我实在不敢再喝了…」。

网友看了纷纷大喊恶心,有人在网路搜寻荞麦和蟑螂卵的照片,比对后留言说「这百分之2万是蟑螂蛋」,还有人说自己卖过饮料,「蟑螂最爱躲在大袋的奶精里面,最爱的那个味道。」

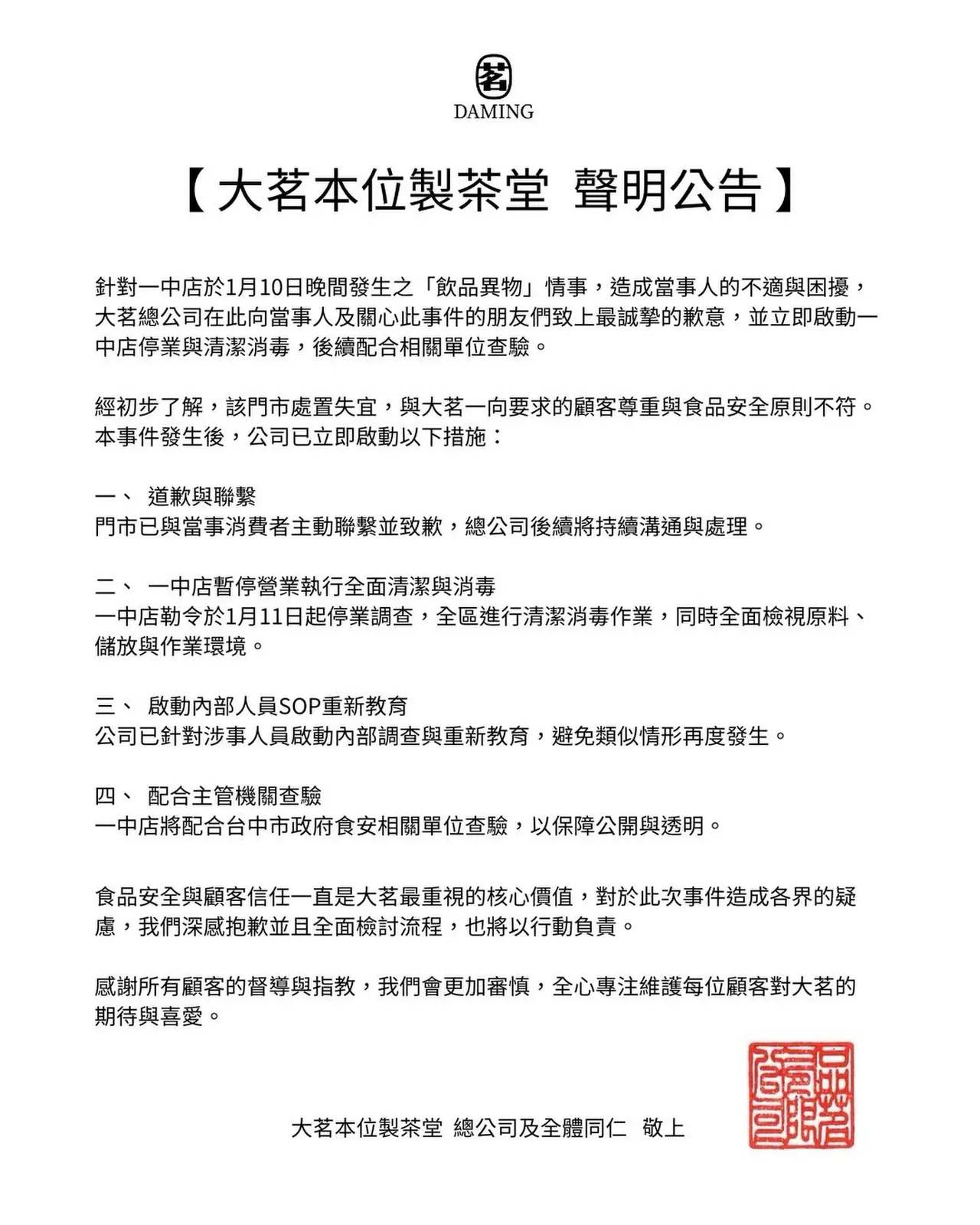
「大茗本位制茶堂」随后在脸书发文,表示针对一中店于1月10日晚间发生之「饮品异物」情事,造成当事人的不适与困扰,大茗总公司在此向当事人及关心此事件的朋友们致上最诚挚的歉意,并立即启动一中店停业与清洁消毒,后续配合相关单位查验。

大茗说,经初步了解,该门市处置失宜,与大茗一向要求的顾客尊重与食品安全原则不符。事件发生后,门市已与消费者联系并致歉,后续将持续沟通与处理;一中店11日起暂停营业执行全面清洁与消毒;启动内部人员SOP重新教育,避免类似情形再度发生;一中店将配合台中市政府食安相关单位查验,以保障公开与透明。

民众在大茗一中店的珍奶喝到「蟑螂卵鞘」。翻摄Threads
民众在大茗一中店的珍奶喝到「蟑螂卵鞘」。翻摄Threads
异物外观呈现红褐色、长方形且有纹路边边带锯齿状,疑为蟑螂卵鞘。翻摄Threads
异物外观呈现红褐色、长方形且有纹路边边带锯齿状,疑为蟑螂卵鞘。翻摄Threads
大茗总公司发出道歉声明。翻摄「大茗本位制茶堂」脸书粉专
大茗总公司发出道歉声明。翻摄「大茗本位制茶堂」脸书粉专

點擊閱讀下一則新聞 點擊閱讀下一則新聞
被夜店驱赶!脱序男客袭警反被过肩摔制伏 目击路人高喊「好帅」