有网友分享,中国上海晨光文具店,就发出「紧急声明」,写道「上海晨光文具股份有限公司(“我公司”针对近日在上海、北京、南京、武汉、成都、广州等地的所谓“白纸革命”、“白纸运动”进行强烈遣责。为维护国家安全稳定。为防止不法分子囤积大量A4白纸,进行违法颠覆活动。我公司决定从11月29日零点开始,暂停所有线上、线下店面以及合作管道A4白纸的销售。特此声明。」

北京人手拿白纸,齐聚在亮马桥周边集会。法新社
北京人手拿白纸,齐聚在亮马桥周边集会。法新社

网友则分享转传这则荒谬无比的启示,留言嘲讽「没事啊同胞们,我们还有A3可以用,先改囤个美工刀呗!」

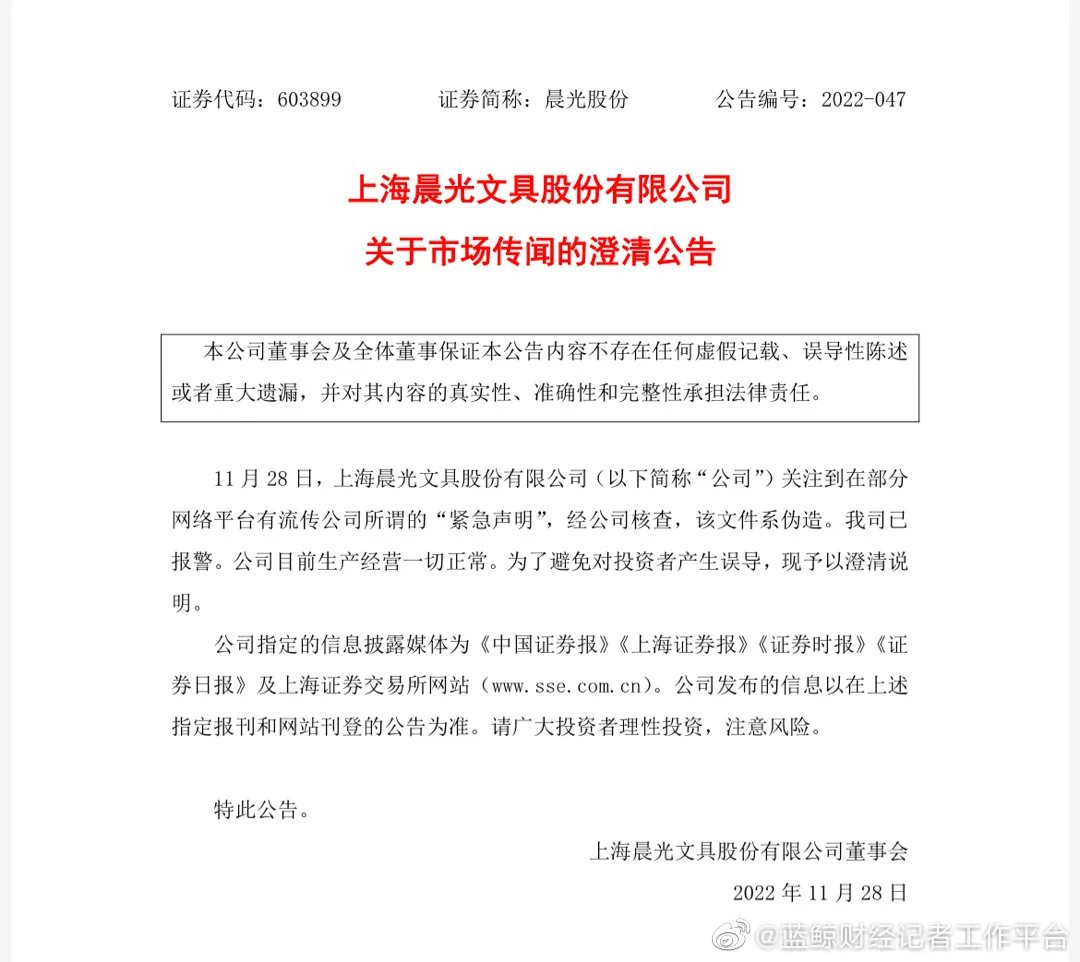
不过传出,事件爆出后,该公司也受到舆论批评,股价下跌,11月28日晨光股份澄清表示,在网路上流传的公司「紧急声明」经过核查后,是伪造的,「目前公司已采取报警行动。目前生产经营一切正常,线上线下通路皆维持稳定销售。」

书局发出紧急声明表示不卖A4纸。看似要向中国官方输诚。引自网路
书局发出紧急声明表示不卖A4纸。看似要向中国官方输诚。引自网路
该连锁店喊冤,表示网路流传声明是被造假的。引自微博
该连锁店喊冤,表示网路流传声明是被造假的。引自微博
不过也有中国网友不认为一开始网传声明是假,表示一度在天猫网站上,A4纸根本无法下标。引自微博
不过也有中国网友不认为一开始网传声明是假,表示一度在天猫网站上,A4纸根本无法下标。引自微博
但也有中国网友留言吐槽就是不能下单。引自微博
但也有中国网友留言吐槽就是不能下单。引自微博

★快点加入《壹苹》Line,和我们做好友!

★下载《壹苹新闻网》APP

★FB按赞追踪《壹苹新闻网》各大脸书粉丝团,即时新闻到你手,不漏任何重要新闻!

壹苹娱乐粉专

壹苹新闻网粉专


點擊閱讀下一則新聞 點擊閱讀下一則新聞
白纸运动纪录片导演被捕 遭控寻衅滋事